PTA期权仿真来啦,大家快来参与吧
金瑞期货所于2017年11月27日开始在仿真环境开展PTA期权仿真交易,您可以通过以下几个步骤参与仿真交易:
一、获取仿真交易账号
1. 已在我司注册商品期权仿真交易账号的客户可直接使用原有账号进行PTA期权仿真交易。
2. 未在我司注册申请商品期权仿真账户的客户可登陆我司网站(https://wt.jrqh.com.cn)“网上营业厅”—— “申请模拟账户”栏目注册申请账号,我司将在三个工作日内受理并发送账号密码。
二、交易软件下载
账号申请成功后,登陆我司网站https://wt.jrqh.com.cn,在“软件下载”—“模拟仿真”专区,下载“金瑞期货-博易云交易版(期权,期货仿真)”安装使用即可。
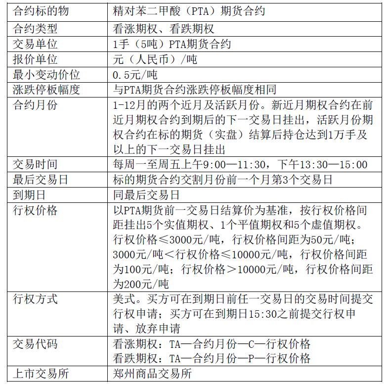
三、PTA仿真合约及交易参数如下
首日挂牌标的合约月份为TA801、TA802、TA803、TA805、TA809。
PTA期权合约(仿真用)
PTA仿真交易参数



